간단 요약
- 메타플래닛이 신주인수권부사채 발행을 통해 100억엔을 조달했다고 밝혔다.
- 메타플래닛은 비트코인 106.97개를 추가 매수하여 총 855.47개를 보유하게 되었다고 전했다.
- 사이먼 게로비치 CEO는 이번 자금 조달이 비트코인 재무 회사로의 장기적인 목표를 강화할 것이라고 말했다.

일본의 마이크로스트래티지를 표방하며 비트코인(BTC) 매수 작전을 펼치고 있는 메타플래닛이 신주 예약권 공모를 통해 100억엔을 조달하는 데 성공했다.
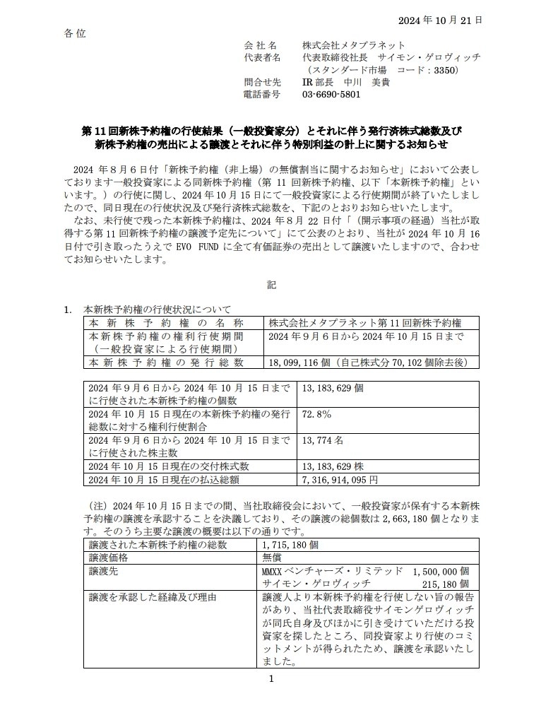
22일(현지시간) 코인리퍼블릭에 따르면 메타플래닛은 11번째 신주인수권부사채 발행으로 총 100억엔(6,600만 달러) 자금을 조달했다.
앞서 지난 15일 메타플래닛은 비트코인 106.97개를 추가 매수하여 비트코인 총 보유량을 855.47개로 늘렸다.
사이먼 게로비치 메타플래닛 최고경영자(CEO)는 “이번 공모를 통해 선도적인 비트코인 재무 회사가 되겠다는 장기적인 사명을 더욱 공고히할 것”이라고 밝혔다.


진욱 기자
wook9629@bloomingbit.io안녕하세요! 블루밍비트 진욱 입니다 :)


![[시황] 비트코인 6만9000달러 일시 반납…트럼프 '호르무즈 해협 경고' 여파](https://media.bloomingbit.io/PROD/news/78293fc1-a315-4ebb-81cf-f2cb32921d57.webp?w=250)


